

近日,2025年度甘肃省高校教师创新基金项目立项结果揭晓,beat365官网七个项目脱颖而出,成功获批立项!这是beat365官网科研工作取得的又一重大突破,充分彰显了beat365官网教师的科研实力和创新活力!
此次获批的七个项目涵盖了人工智能、现代农业、心理学等多个领域,这些项目立足国家战略需求和区域经济社会发展需要,聚焦行业前沿,具有较强的创新性和应用价值,将为推动我省科技创新、产业升级、乡村振兴发展提供有力支撑。
学院一直以来高度重视科研工作,始终把提升科研水平作为学院发展的重中之重。近年来,学院不断加大科研投入,优化科研环境,积极搭建科研平台,鼓励教师开展原创性、引领性科学研究,取得了显著成效。此次七个项目获批立项,正是学院科研实力不断提升的集中体现。
学院将以此次项目立项为契机,进一步加强科研项目管理,为项目研究提供全方位保障,确保项目高质量完成。同时,学院将继续坚持“以研促教、教研相长”的理念,将科研成果转化为教学资源,不断提升人才培养质量,为服务地方经济社会发展做出新的更大贡献!
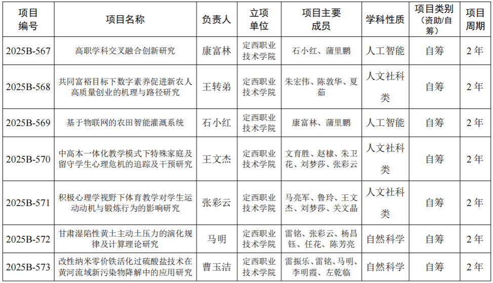
2025年甘肃省高校教师创新基金项目立项名单

审核:魏晓梅
最新发布